
有关省、自治区、直辖市及计划单列市农业农村(农牧)厅(局、委),福建省海洋与渔业局、青岛市海洋发展局、新疆生产建设兵团农业农村局,中国水产科学研究院、全国水产技术推广总站,有关水产品质检机构: 为贯彻落实2021年中央一号文件部署,加强水产养殖用兽药及其他投入品使用的监督管理,提升养殖水产品质量安全水平,推进水产绿色健康养殖,根据《渔业法》《农产品质量安全法》《兽药管理条例》等法律法规规定,我部制定了《2021年国家产地水产品兽药残留监控计划》。现印发你们,请遵照执行。
农业农村部
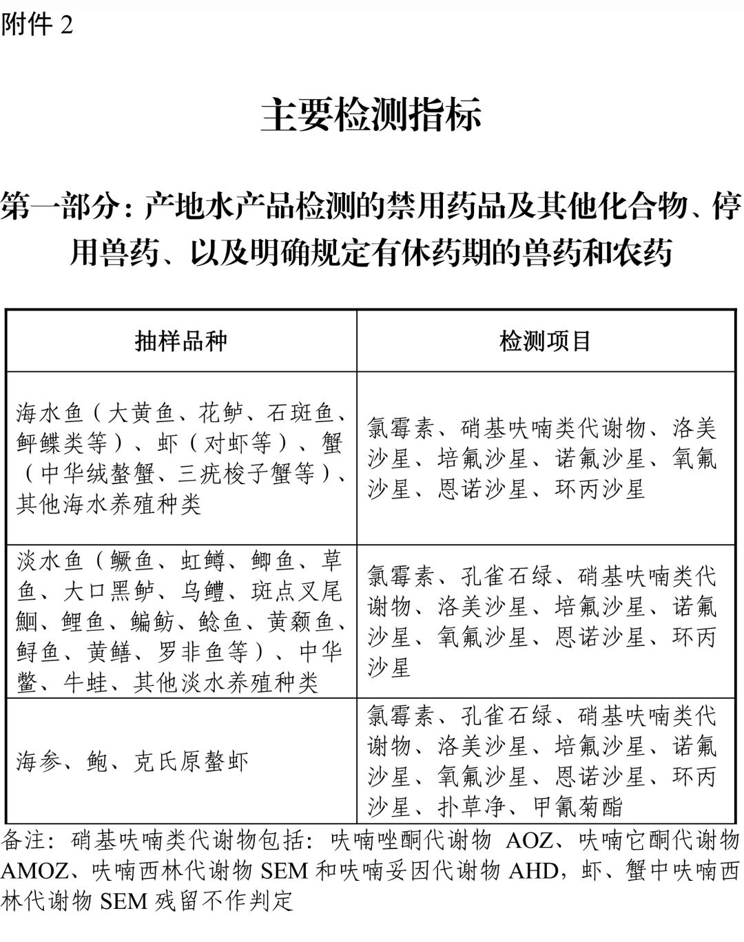
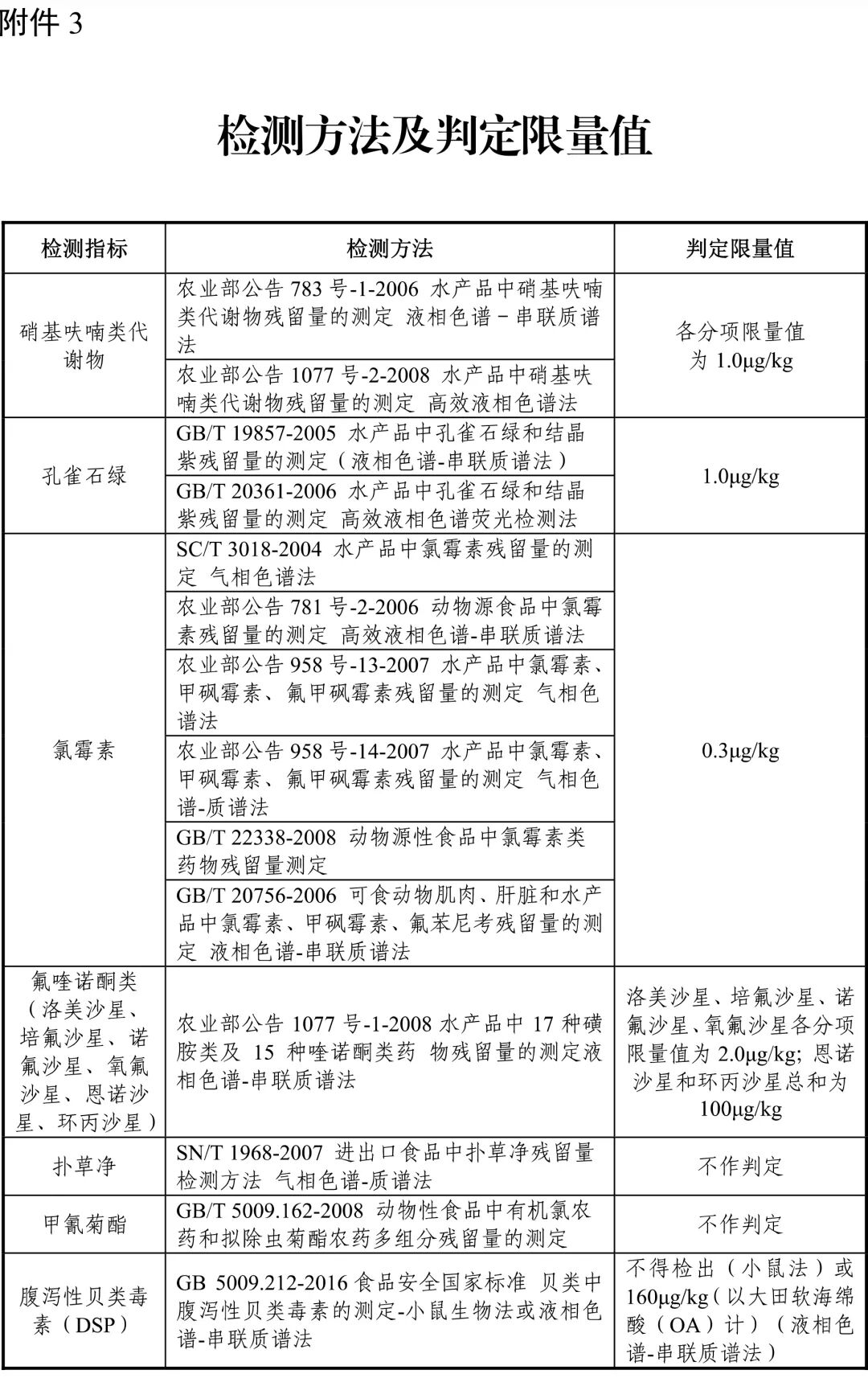
附件
农渔发8.《2021年国家产地水产品兽药残留监控计划》
(来源:农业农村部)
