首页 > 新闻资讯 > 行业新闻
新闻资讯

全国兽药残留专家委员会组织申报2021年兽药残留标准制修订任务

2021-03-10 3380人阅读 来源:


各有关单位: 
按照农业农村部农业行业(国家)标准制修订工作部署,2021年兽药残留、耐药性标准制修订工作已全面启动,为做好申报工作,现就有关事宜通知如下: 
一、申报单位 
(一)申报单位须符合政府购买服务承接主体的资质,一类事业单位不能单独申报项目。 
(二)申报单位(包括联合申报单位)应具备承担标准制修订工作的专业背景、能力和科研基础,对拟申报的项目应有一定的研究基础、能确保并督促项目承担人按经费预算在规定的时限内完成标准起草并提交研究结果。 
(三)如联合申报,应符合优势互补的原则,并明确各单位任务分工、首席专家、主要起草人员等,各申报单位均需在申报书中盖章。 
(四)实行黑名单制度,对于近年来承担项目较多但未按期完成或完成质量差的单位将予以限制。 
二、项目首席专家应具有副高级或以上职称,熟悉GB/T1.1-2020等标准制修订相关要求和标准制修订工作经验,并对项目的完成、进度、质量等负责。 
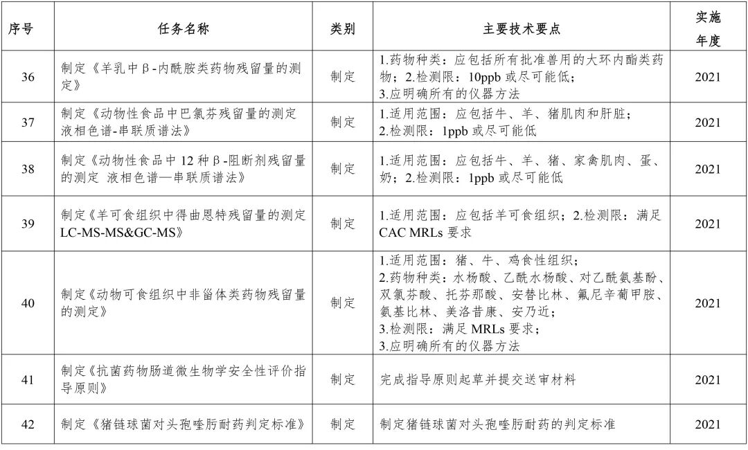
三、各申报单位要围绕本通知标准制修订任务(见附件1)及其主要技术要点认真编写项目申报书(见附件2)。 
四、请务必于2021年3月10日前将申报书扫描件发送至我办,以便组织集中审查、上报,过时将不予受理。 
五、联系方式 
联系人:张玉洁 
电话:010—62103930 
邮箱:syclyny@163.com

全国兽药残留专家委员会办公室
2021年3月2日


60482b5469094.jpg
60482b6818419.jpg
60482b8ea4330.jpg
60482b9e8b84d.jpg
60482baee9026.jpg
60482bbf3165f.jpg
60482bcf57b5c.jpg


(来源:全国兽药残留专家委员会办公室)