首页 > 新闻资讯 > 政策法规
新闻资讯

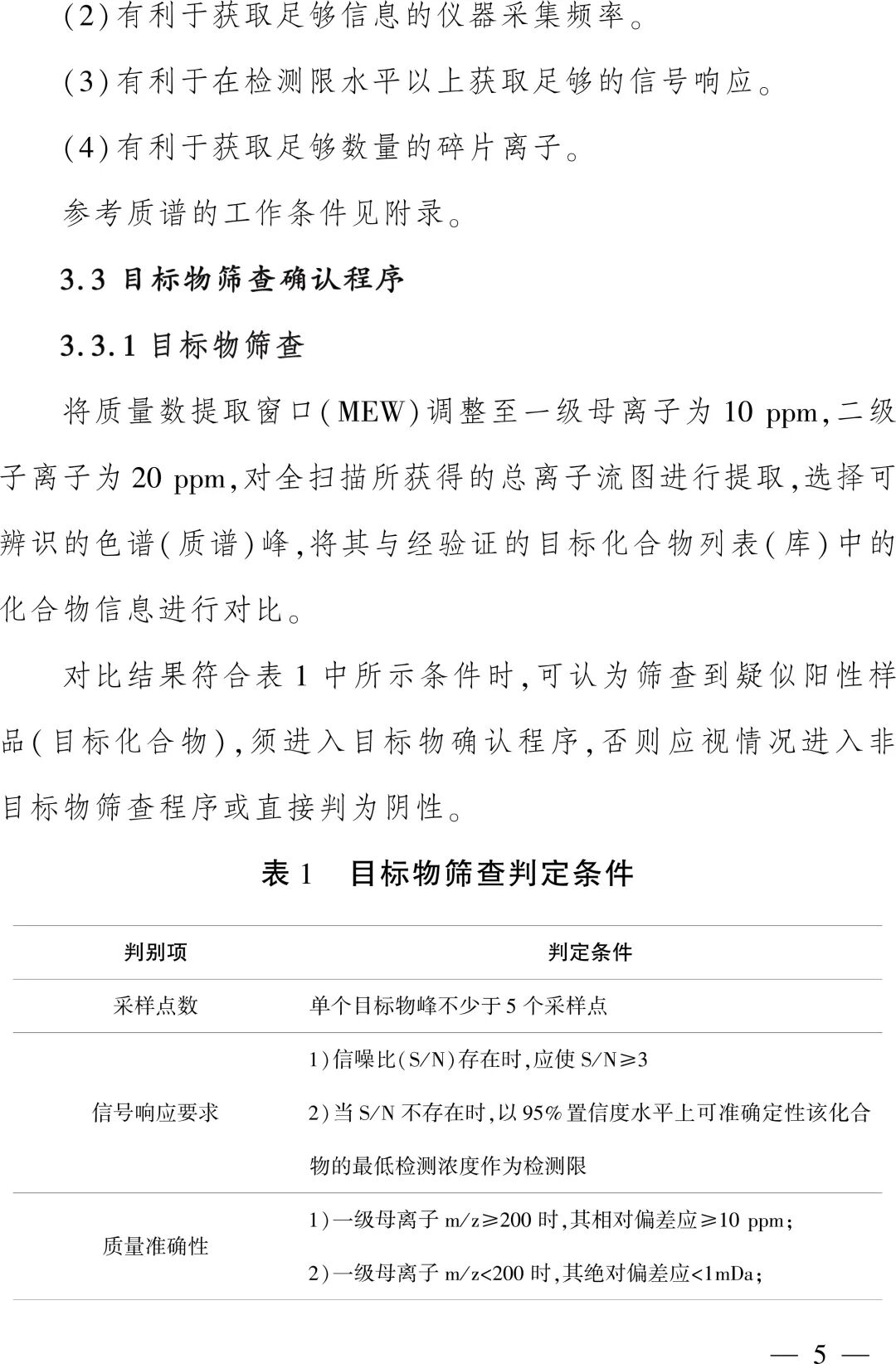
农业农村部公告 第312号|《饲料中风险物质的筛查与确认导则 液相色谱–高分辨质谱法(LC–HRMS)》

2020-07-13 4730人阅读 来源:

5f0bdad5014f1.png

  根据《兽药管理条例》《饲料和饲料添加剂管理条例》规定,我部组织制定了《饲料中风险物质的筛查与确认导则  液相色谱–高分辨质谱法(LC–HRMS)》标准,现予发布,自发布之日起实施。 

  特此公告。  

  附件:饲料中风险物质的筛查与确认导则  液相色谱–高分辨质谱法(LC–HRMS)

农业农村部
2020年7月3日




5f0bef3e54879.jpg
5f0bef51acef4.jpg
5f0bef5d7f338.jpg
5f0bef6a7c357.jpg
5f0bef7579303.jpg
5f0bef886f330.jpg
5f0befa0d364c.jpg
5f0befaf536c0.jpg
5f0befc969454.jpg

(来源:农业农村部)